郑州同济环保工程有限公司

污水处理厂冬季运营管理手册|通用版 

发布时间:2019/11/19 16:16:37  来源:  作者:

冬季的污水处理厂因水温降低或过低可能使得处理过程出现一系列困难或问题,包括物理与生物吸附能力下降,生物活性降低,沉淀不易,污泥膨胀等,导致污水处理量与出水水质很难保证与达标、机械设备损坏、人身伤害等。
 
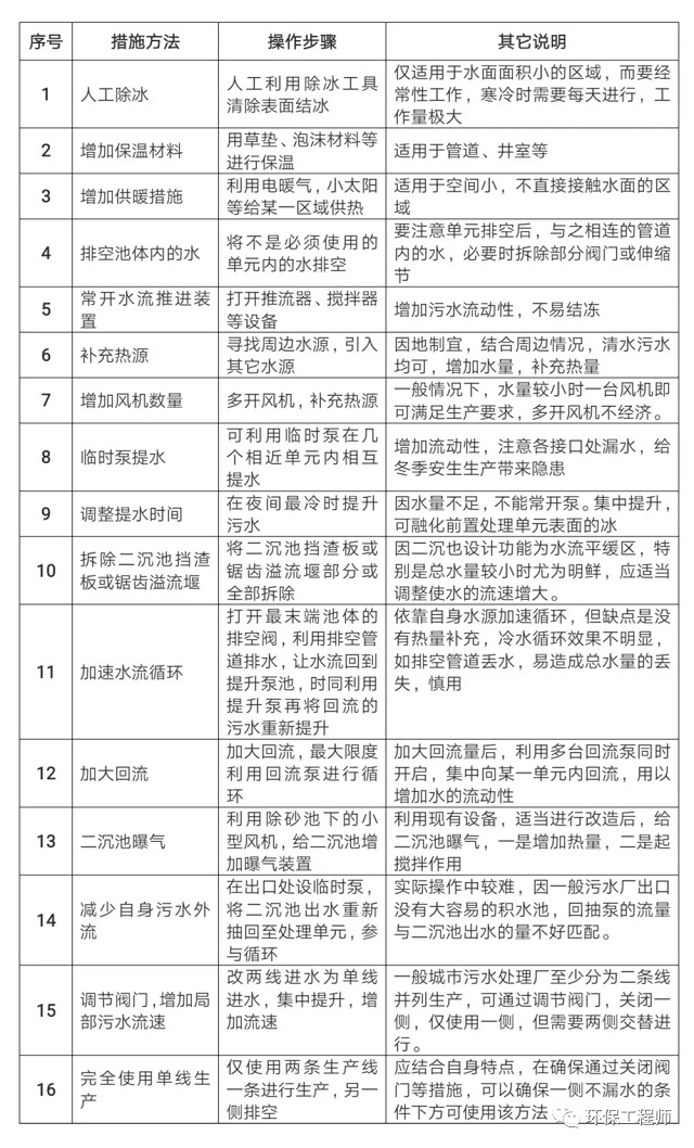
  一、污水处理厂冬季运行常用的措施
 
  寒冷地区污水厂运行不得不采取增大污泥回流量、增长污水停留时间等措施,这些措施可能又进一步会降低污水水温,尤其是污水停留时间的增长,会导致污水水温随时间线性下降。通常可通过增大污泥回流量、增长污水停留时间等措施让耐低温菌尽可能代谢污染物。
 
  目前的工程中一般采用降低污泥负荷、增加污泥回流量、增长水力停留时间甚至对池体做升温或保温等措施,以保证污水厂在冬季时的正常运行,但这不仅会增加工程的投资和运行费用,还会带来污泥膨胀等一系列问题。
 
  现行的解决办法非常有限,在我国部分北方城市常用的措施有:
 
  (1)  曝气池、二沉池等池壁采用发泡保温板保温,外砌砖围护(炉渣、膨胀珍珠岩等填充)结构,池顶加盖等保温措施;
 
  (2)  鼓风机一侧设空气预热室,将冬季-10~-20℃的冷空气预热到5~8℃;空气管道设置管廊,便于保温处理等。
 
  (3)  适当加热污泥,包括回流污泥;
 
  (4)  用热蒸汽给进入曝气池的污水加热。
 
  现行的这些办法都将会增加污水处理的运行成本。
 
  二、污水处理厂冬季防冻预案
 
  如果污水处理厂污水量不足,又因为其它原因不能停止生产,要保持污水处理厂各处理单元的污水不结冻,解决的思路主要有两个:
 
  一是给处理单元内的污水不断补充热量,
 
  二是增加水的流动性,让水不停的流动。因各污水处理厂的特点不同,所采取的措施方法也不尽相同,应结合自身特点采取适合自己的方式方法进行防冻。
 
  (一)防冻原则
 
  1、认真执行巡检制,尤其是夜间巡回检查制,将防冻部位及防冻内容纳入交接班内容,确保水厂冬季安全运行。
 
  2、凡是存留有水分的污水和污泥管线、设备均需考虑防冻,防冻的措施包括加保温、伴热、保持介质连续流动,使停用的管线、设备中不得存留含水介质。
 
  3、入冬之前对水厂工艺管线阀门进行保温、或加装放空阀门。
 
  4、入冬前,水厂应加强对综合办公楼、脱水机房、库房、加药间、配电间等门窗和玻璃的完好情况进行全面的检查,特别是防大风的能力是否具备,发现的问题应及时解决,消除不安全的因素。
 
  5、入冬之前对水厂的消防管道及消防栓进行全面的检查,消防栓采取加盖毛毡或用土填埋隔离等有效的防冻措施。
 
  (二)解冻原则
 
  1、及时发现、及时处理是确保设备、管线解冻的前提,采取正确的解冻方法是解冻的关键。
 
  2、管线解冻,做好解冻后的防护措施,以免发生设备内部元件损坏及其它事故,应由两头向中间缓慢、均匀解冻。
 
  3、阀门等开关费劲,不得强行开关,应用热水暖开后再开,以免损坏;螺旋输送机结冰后严禁开启电源,必须经人工解冻,并手动盘车运转自如后方可启动电源。
 
  4、铸铁、铸钢设备冻凝解冻要缓慢、均匀,严禁用铁器敲打或直接用热水浇灌,宜先用麻袋或毛毡盖好,用热水缓慢暖开,防止因剧烈膨胀而破裂。
 
  (三)防冻结和防滑的一般要求:
 
  1、处理冻结的管线或阀门时,要先用少量热水加温,然后加大热水量,防止骤然升温而损坏设备。
 
  2、室外构筑物楼梯、走廊、平台等及巡检通道要保持清洁,及时清除积雪,防止积水、结冰,人员巡检要带好劳动保护用品,巡检过程中不允许双手插进口袋中,上下梯子应双手抓住护栏。
 
  3、要及时清除各构筑物、设备上的冰棱,防止在天气气温变化较大时砸坏设备或伤人。
 
  4、阀门井、仪表井、电缆沟等,入冬前要完善好防冻措施。
 
  (四)各水厂需要自我检查的问题:
 
  1、员工冬季安全生产需要的劳动防护用品是否足够,并配备到位。
 
  2、本水厂是否组织了冬季安全生产大检查,容易发生冻结的设备或管道和阀门在哪里,我们都采取了什么防护措施。
 
  3、是否对本水厂可能冻结的设备或管道和阀门进行了危害分析。
 
  4、是否建立了设备、管线解冻的现场处置预案。
 
  5、现场应急处置预案是否经过了演练,发现了哪些问题。
 
  6、水厂是否储备了足够的设备解冻物资。
 
  7、水厂的相关人员是否都经过了冬季安全生产的专项培训。
 
  8、本水厂是否有防冻措施。
 
  9、上一年检查出来的影响冬季安全生产的问题是否都得到整改。
 
  10、车辆冬季安全行驶都采取了哪些安全措施。
 
  11、需要公司解决的影响冬季安全生产运行的工作有哪些。
 
  (五)各类防冻措施总结:



  因各污水处理厂的特点不同,所采取的措施方法也不尽相同,应结自身特点采取适合自己的方式方法进行防冻。
 
  三、冬季污水系统设备运行与维护
 
  一、设备运行与维护
 
  1、格栅:连续运行。
 
  2、斜网、旋转滤网等:减小滤网供料泵出口阀门的开度,使含有温度的污水连续通过斜网,避免在间歇期间网眼筛孔结冰,失去过滤能力。
 
  3、 间歇运行的泵阀和连接的管道:减小阀门的开度或调整泵的运行频率,使其连续运行,如自吸式刮泥机的排泥泵,气浮供料泵、加药泵等。
 
  4、停运(或备用)的泵阀和连接的管道:须通过泵口的排气阀、压力表、放空阀等进行放空,如备用的供料泵、回用水泵、排污泵等。
 
  5、鼓风机:具有水冷装置的鼓风机,应将回流水管与进水水管紧靠在一起,让回流水管的水温对进水水管进行保温,也可使用岩棉、泡沫板、聚氨酯、砂子等包裹或覆盖进水管,或者进行蒸汽、电伴热。
 
  6、设备或管道的取样阀:使用岩棉、泡沫板、聚氨酯等包裹,或者进行蒸汽、电伴热;也可将取样阀维持小开度,让其长流水避免上冻,避免冻裂阀门和管道(同时须避免流水直接流在地面结冰)。
 
  7、储药罐、溶药罐:这种罐体很难结冰,若出现结冰的趋势,可以连续运行搅拌器,或者通入压缩空气进行空气搅拌,当然也可从鼓风机的风管引风。
 
  8、冷凝水箱:若在运行状态,冷凝水箱液面长期静止,容易导致结冰,可通过投加防冻液的措施避免结冰(防冻液可以使用车用防冻液)。
 
  二、工艺运行与巡检
 
  1、环境温度降低至零度以下,厌氧、好氧系统的温度可能会相应降低,但对系统的处理能力影响有限。若确实有影响,对于厌氧系统,可以通过提高进水水温的方法来解决(但是,厌氧反应器的最高温度不宜超过38.5℃),对于好氧系统,可以通过稍稍提高污泥浓度,或者提高溶解氧的方式解决。
 
  2、巡检时,要注意平流沉淀池刮泥机或周边传动刮泥机的轨道或平台是否结冰,以免行动轮打滑,无法刮泥。
 
  3、巡检工作人员也要佩带劳动保护用品(含保暖用品),应该穿防滑鞋,避免不必要的伤害。
 
  4、若遇降雪,应及时将池面、楼梯踏步、钢平台上的积雪与浮冰清理干净,将各个池口的盖板盖好;若是连续降雪,在雪停后,须先清理积雪,并检查上下楼梯与钢平台,看看是否完好,确认完好后,再进行清雪作业;取消高空巡检工作,如厌氧反应器顶部巡检等。
 
  三、施工管理
 
  1. 尽量避免雨雪天气户外施工作业,尤其是高空施工作业。
 
  2. 若无法避免,作业人员必须持证操作,登高2m以上须系安全带,严防摔伤事故。
 
  3. 减少或避免使用电取暖,尤其是禁止使用明火取暖。
 
  四、污泥运输车辆
 
  有些污水站自备污泥运输车辆,对此应加强对驾驶人员的安全教育,降低车辆行驶速度。同时检查并及时补充防冻液并使用冬季燃油,若未添加防冻液的车辆,须及时放空水箱的水;第二天出车前,重新加水。
 
  四、污水处理厂冬季安全生产基础知识
 
  (一)冬季安全生产特点
 
  ◆冬季“十防”内容:防冻、防滑跌、防火和防大风、防盗、防中毒、防溺水、防触电、防高空坠落、防机械伤害和防交通事故。
 
  ◆冬季大气气压处于冷高压状态,有毒有害气体容易大量积聚,造成人员中毒、火灾和爆炸事故。
 
  ◆冬季天干物燥,容易发生火灾。
 
  ◆冬季处于岁末年初、节日多,容易引发不稳定、不安全因素。
 
  (二)人员冻伤的预防及急救基本知
 
  冻伤是低温袭击所引起的全身性或局部性损伤。引起冻伤的原因主要是:低温、身体长时间暴露、潮湿、风水所造成的大量热量流失。而促进或加重因素有以下几点:营养不良、过度疲劳、睡眠不足、肢体静止不动、醉酒等。
 
  (一)最常见的冻伤部位:多发生在手指、足趾、手背、足跟、耳廓、鼻尖、面颊部等处。这些部位都在身体的末端或表面,血流缓慢,且又经常暴露在外,局部温度低,极易受寒冷的伤害。
 
  (二)最容易发生冻伤的时机:冬季夜间温度很低,经常在-8℃以下,若夜间行走也容易发生冻伤。
 
  (三)冻伤的预防
 
  1、在冬季寒冷的环境中活动时一定要做好自我保护工作,穿着一定要暖和,不要只要风度而忽视了温度。多参加体育锻炼,特别是冬季户外锻炼,这有助于提高机体的耐寒能力;养成用冷水洗漱的习惯,不要因为冬季寒冷而抛弃了冷水的作用;注意自己的膳食结构,增加蛋白质和脂肪摄入量,保证合理的营养供给。
 
  2、对那些经常进行户外运动的朋友来说,在运动时要注意经常性的揉搓自己的手、脸及耳廓等易冻部位,晨练出门前要简单的做一下肢体活动,以提高机体对寒冷的抵抗能力,运动后要及时更换自己的湿衣服。
 
  3、在高寒地带,不要把易受冻的部位暴露在外面,如手、脸部、耳朵,这些部位习惯性的暴露在外面,但是在高寒地带,是极易受冻伤的部分,可适当的采取“武装”。带一双暖和的皮手套,要扎紧手套、衣服和裤子的袖口,防止风雪侵入到衣服内,脸上可带上专业的护脸套,耳朵也要带上耳罩,这样才能防止这些敏感的部分发生冻伤。
 
  4、不要站在风比较大的风口处,切记不要在疲劳或是饥饿的时候坐卧在雪地上,这样就有可能对雪地产生疲劳的感觉,时间久了是很危险的。
 
  5、被冻伤的局部,在初期可能没有明显刺痛感或是某种现象,因此要随时的注意观察自己易被冻伤的部位,也可以叫自己的同伴观察自己的脸上是否有第二点所叙述的冻伤症状现象。
 
  (四)冻伤程度的判断:简单地说,冻伤的程度与烧伤一样分为四种,即:红、肿、热、疱。
 
  一度冻伤:皮肤苍白、麻木,进而皮肤充血、水肿、发痒和疼痛。
 
  二度冻伤:除皮肤红肿外,出现大小不等的水疱,水疱破溃后流出黄水,自觉皮肤发热,疼痛较重。
 
  三度冻伤:局部皮肤或肢体坏死,出现血性水疱,皮肤呈紫褐色,局部感觉消失。
 
  四度冻伤:身体某部位坏死脱落,如肢端,肢体。解冻复温后皮肤逐渐变成褐色、黑色,出现明显坏死。有时皮肤也会变白然后坏死。
 
  (五)冻伤的救护措施
 
  原则:尽快脱离低温环境,保暖,尽可能的将冻伤人员送往专业医院进行救护。
 
  1、一度冻伤,可让自己主动活动,并按摩受冻部位,促进血液循环。可用辣椒、艾蒿、茄杆煮水熏洗、热水(不能太烫)浸泡,再涂以冻疮膏即可。
 
  2、二度冻伤的水疱可在消毒后刺透,使黄水流出再包扎,伤口已破溃者按感染伤口处理。
 
  3、三度冻伤,应尽快脱离低温环境,保暖,促进肢体复温,不可用雪擦、火烤或温水浸泡,否则会加重冻伤。
 
  4、多喝热饮料(姜糖水、感冒冲剂),如疼痛可服2片去痛片治疗。
 
  5、除去湿的衣服,进入羽绒睡袋保暖。
 
  6、用温水轻轻地清洁伤处,由于解冻的伤处很疼并且皮肤及肌肉有可能失去知觉,所以要格外小心。
 
  7、确使伤处完全干燥(包括趾间)。有创面的用消毒棉花,无创面的用干净、松软的棉垫子包裹保护伤处并保温。
 
  8、全身体温过低的伤员,为促进复温,可采用全身浸浴法,浴水温度保持35~42℃。
 
  (六)冻伤急救注意事项
 
  冻伤急救时,若一时无法获得温热水,可将冻伤部位或冻伤患儿置于救护者怀中或腋下复温。注意冻伤后不可直接用火烤,也不能把浸泡的热水加热,所有冻伤部位应尽可能缓慢地使之温暖而恢复正常体温。切忌直接用雪团按摩患部及用毛巾用力按摩,否则会使伤口糜烂,患处不易愈合。对已复温的患处,不能再用温热水浸泡,否则会加重组织损伤和坏死。
 
  (七)常用药品
 
  外用:冻疮膏(1支)、消毒棉垫(1包)、纱布(1袋)、绷带(1个)。
 
  内服:感冒冲剂、姜糖水、去痛片、安定。
 
  五、冬季污水泵应该保养方案
 
  (一)冬季污水泵如何保养?
 
  (1)检查污水泵管路及结合处有无松动现象。用手转动污水泵,试看污水泵是否灵活。
 
  (2)向轴承体内加入轴承润滑机油,观察油位应在油标的中心线处,润滑油应及时更换或补充。
 
  (3)拧下污水泵泵体的引水螺塞,灌注引水(或引浆)。自吸排污泵
 
  (4)关好出水管路的闸阀和出口压力表及进口真空表。
 
  (5)点动电机,试看电机转向是否正确。
 
  (6)开动电机,当污水泵正常运转后,打开出口压力表和进口真空泵视其显示出适当压力后,逐渐打开闸阀,同时检查电机负荷情况。
 
  (7)尽量控制污水泵的流量和扬程在标牌上注明的范围内,以保证污水泵在最高效率点运转,才能获得最大的节能效果。
 
  (8)污水泵在运行过程中,轴承温度不能超过环境温度35℃,最高温度不得超过80℃ 。
 
  (9)如发现污水泵有异常声音应立即停车检查原因。
 
  (10)污水泵要停止使用时,先关闭闸阀、压力表,然后停止电机。
 
  (11)中开泵污水泵在工作第一个月内,经100小时更换润滑油,以后每个500小时,换油一次。
 
  (12)经常调整填料压盖,保证填料室内的滴漏情况正常(以成滴漏出为宜)。
 
  (13)定期检查轴套的磨损情况,磨损较大后应及时更换。
 
  (14)污水泵在寒冬季节使用时,停车后,需将泵体下部放水螺塞拧开将介质放净。防止冻裂。
 
  (15)污水泵长期停用,需将泵全部拆开,擦干水分,将转动部位及结合处涂以油脂装好。
 
  (二)如何防止防止水泵结冰?
 
  水泵结冰是常有的是,尤其是北方的地区,一到冬天就容易结冰,针对这种情况我们总结了以下几点措施对水泵就行维护。以下六条为冬季水泵注意事项。要多多维护以防冻裂水泵,缩短水泵的使用寿命。
 
  1、将水泵内的水排空,使用时再加水。防止水泵结冰冻裂水泵。
 
  2、如果水泵结冰,使用热水或者开水倒入水泵内化冰。或者加热水泵外壳。
 
  3、使用井下泵。将水泵放入井下,一般井下水泵离地面深,不会结冰。
 
  4、采用保温型水泵。将保温层加入蒸汽或者热水。以防水泵结冰。
 
  5、采用非自吸离心泵。使用时,加入水即可。
 
  6、将泵置于一个常温环境。零度以下即可。
网址:http://www.zzcqw.com.cn
服务热线:13838041168(王经理)